中国科协主办
普通用户
科普员
科普号
管理员
登录
业务中心
管理中心
资源中心
帮助
客服
搜索
首页
头条
地区
安徽省
广西壮族自治区
河南省
吉林省
江西省
山东省
云南省
浙江省
重庆市
山西省
内蒙古自治区
黑龙江省
江苏省
湖北省
湖南省
广东省
海南省
宁夏回族自治区
新疆维吾尔自治区
青海省
热词解读
健康
科学辟谣
前沿科技
应急科普
科教
博物
军事
科幻
人物
专区
天文地理
生活百科
智农
社区
航天航空
双碳
云兮疫苗科普
301
粉丝
|
6
关注
简介:
聚焦疫苗前沿,守护你我健康!
全部
文章
视频
音频
搜索
取消
图文
最新HIV 疫苗研究发现疫苗也“挑性别”
HIV疫苗
包膜蛋白Env
2025-12-01
图文
为什么今年的流感让大家有点扛不住?
甲流
H3N2
2025-11-26
图文
男性也需要预防HPV感染吗?
男性
HPV
人乳头瘤病毒
2025-11-26
图文
流感季如何自我保护?你需要的最佳疫苗接种指南
流感疫苗
甲流
接种方案
2025-11-25
图文
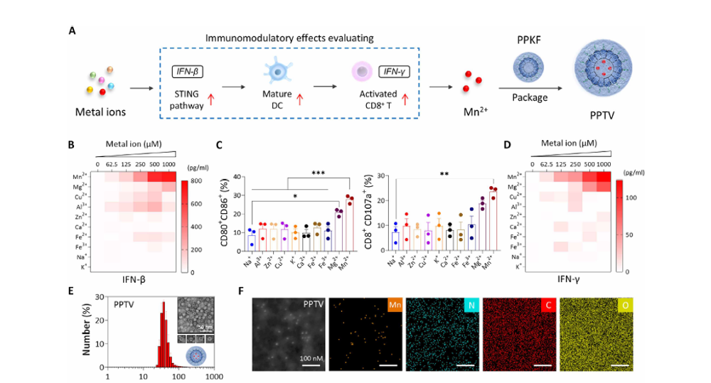
一种能让肿瘤“自我变成疫苗”的新方法:来自金属蛋白的癌症免疫治疗突破
乳腺癌
免疫治疗
癌症疫苗
金属蛋白
2025-11-25
图文
为什么有些人打了乙肝疫苗也没用?
乙肝疫苗
无应答
2025-11-21
图文
秋冬季儿童腹泻高发:轮状病毒与诺如病毒你必须知道的事
诺如病毒
儿童腹泻
轮状病毒
2025-11-18
图文
从幼儿园到成年:这两个病原体一路“陪伴”我们成长
肺炎支原体
EB病毒
2025-11-16
图文
人偏肺病毒:正在崛起的呼吸道感染元凶之一
Hmpv
人偏肺病毒
2025-11-13
图文
秋冬季鼻塞打喷嚏?你可能不是感冒,而是过敏性鼻炎!
过敏
过敏性鼻炎
鼻塞流鼻涕
2025-11-10
图文
冬季来袭的不止是流感:警惕潜伏的威胁——呼吸道合胞病毒(RSV)
呼吸道合胞病毒
RSV
2025-11-09
图文
AI生成抗体:人工智能正在重塑我们的免疫未来
抗体
AI
2025-11-07
图文
流感又来了!流感疫苗能跟上节奏吗?
流感疫苗
2025-11-03
暂无数据~
近期热门内容
为什么今年的流感让大家有点扛不住?
29评论
一种能让肿瘤“自我变成疫苗”的新方法:来自金属蛋白的癌症免疫治疗突破
1评论
男性也需要预防HPV感染吗?
0评论
最新HIV 疫苗研究发现疫苗也“挑性别”
4评论
流感季如何自我保护?你需要的最佳疫苗接种指南
22评论
推荐科普号
换一换
中华医学会
中国茶叶学会
科普湖南
大众科普
药葫芦娃
中国抗癌协会科普平台
科普吉林
中国作物学会
康复科普
广东科普
江苏省科学传播中心
宁夏科协
扫码下载APP
扫码下载科普中国APP
开启您的智慧生活
关闭
关于我们
联系我们
招贤纳士
法律声明
网站地图
京公网安备11010202008423号
京ICP备16016202号