天气一冷,很多人就发现减肥变得特别困难。吃得好像没多多少,运动也在坚持,但体重就是掉不下来。
我们总能听到这样的说法:“提高基础代谢自然就会瘦了”“代谢高的人躺着也能瘦”“如果你代谢很低还可能越减越胖”。
那么,基础代谢率究竟是什么呢?提高基础代谢率真的能让人“躺着也能瘦”吗?我们又该如何提高基础代谢率呢?
图库版权图片,转载使用可能引发版权纠纷
为什么基础代谢高更容易瘦?
人体能量消耗主要包括基础代谢、身体活动、食物热效应和其他。
其中“基础代谢”,即在安静、清醒、静卧状态下,维持心跳、呼吸、体温、血液循环等基本生命活动所需的能量——大约占每日总能量消耗的 45%~70%。
“身体活动”,如运动锻炼、做家务、通勤等,这部分能量消耗约占 25%~50%。此外,人体因食物热效应(因为吃东西增加的能量消耗),这部分仅占 10% 左右。对婴幼儿、孕妇、哺乳妈妈和疾病恢复期人群来说,还有一小部分能量用于生长发育、孕育、哺乳和疾病恢复。
可以看出,基础代谢在人体能量消耗中发挥着举足轻重的作用,是当之无愧的 C 位主角。理论上,如果能提高基础代谢率,的确可以增加能量消耗。在进食和运动量不变的情况下,帮助我们实现“躺瘦”目标。
举个例子:
假设 A、B 女士两位女士同时减重,基础代谢率分别为 1500 千卡/天、1300 千卡/天。在进食、运动等情况完全相同时,A 女士每天要比 B 女士多消耗 200 千卡热量。相当于额外进行了半小时慢跑,或少吃了 1.5 碗米饭。长此以往,A 女士岂不是躺赢 B 女士?
看到这,大家是不是心痒难耐:我的基础代谢率如何?是不是“躺赢”选手?要如何得知自己的基础代谢率呢?
估测基础代谢率
这几个方法就够了
目前临床医学上公认测量基础代谢率最准确的方法是“直接测热法”。但这方法过程耗时长、流程复杂,需要用到精密仪器、花费不低,对一般人来说不现实。生活中我们也会用体脂秤或健身房体脂仪来测量基础代谢率,但其数据是根据身高体重等估测的,还受到很多因素影响,不太准确。
① 想简单推算自己的基础代谢率(BMR),可以用下面这个公式:
公式:BMR(kacl/d)=14.52W-155.88S+565.79
(W:体重,单位为kg。S:性别,男性=0,女性=1。)
示例:
一位30岁,体重65kg,身高160cm的 C 女士
BMR=14.52x65-155.88x1+565.79=1353.71kcal/d
② 大家还可以参考国家卫生健康委员会办公厅在 2024 年发布的成人肥胖食养指南(2024 年版)中提到的基础代谢率估算公式[2]:
男性:BMR = 66 + (13.7×体重 kg) + (5.0×身高 cm) - (6.8×年龄)
女性:BMR = 655 + (9.5×体重 kg) + (1.8×身高 cm) - (4.7×年龄)
按此公式估算这位 C 女士基础代谢率为 1419.5 大卡/天,和第一个公式计算结果差异不大。但因无法考虑肌肉量、激素水平、基因等因素,估算结果会有 5%~10% 的误差。如果担心误差,可以将不同方法计算结果求平均值,提高准确率。
估算出基础代谢率,不仅可以决定在减重期如何安排饮食,也可以搞清楚自己遭遇减重“瓶颈期”是否和基础代谢率低有关。同时,比较自己和他人基础代谢率,可以帮助了解身体状况,一些疾病可以使基础代谢率过高或过低。
图库版权图片,转载使用可能引发版权纠纷
想提高基础代谢率
这 4 点很重要
如果发现自己基础代谢率偏低,想提高、获得“躺瘦”效果,要怎么做?
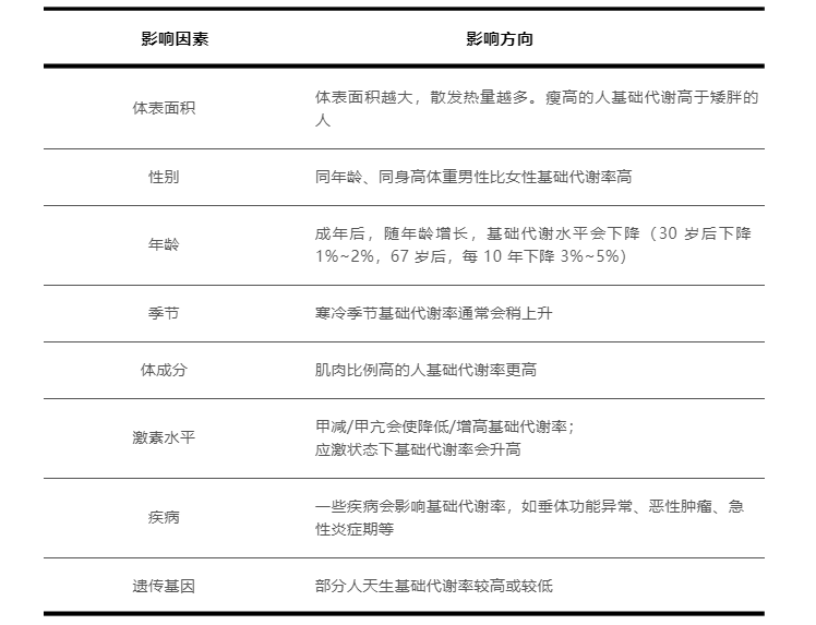
通常,人的基础代谢率和身高体重、年龄、性别、激素水平、季节、体成分(肌肉比例)、疾病状态等因素相关:

身高、年龄、性别、遗传基因无法改变,季节、激素水平、疾病不可控。想提高基础代谢率,就要在体重、体成分(肌肉比例)上下功夫。因此,大家要特别关注以下四点。
1
科学运动增肌
科学运动锻炼不仅能减脂塑形,还能通过增加肌肉量达到提高基础代谢率的目的,对健康减重事半功倍。想科学运动,既不能忽略无氧训练(如撸铁)对增肌的贡献,也要重视有氧运动对锻炼心肺功能的意义。
增加无氧运动,是一个提升基础代谢率的可行途径。哪怕每增加 1 千克肌肉只能多消耗 10~15 千卡[3],但长期积累也有一定效果。更何况,增肌过程本身就在消耗能量,增加的肌肉量还能对抗因体重下降导致的基础代谢率下滑。有氧运动的作用在于它能够改善心肺功能、提高胰岛素敏感性,帮助身体维持良好的代谢状态。与无氧运动结合,在提高基础代谢率方面的效果更佳。
研究显示,将有氧与抗阻训练结合,比单一训练者基础代谢率高 8%~15%,且体脂率更低[4-5]。大家可以采取无氧运动为主+有氧运动为辅的方式,每周进行 3~4 次无氧训练+2~3 次高强度间歇有氧训练或中强度持续有氧训练,达到最优效果。
图库版权图片,转载使用可能引发版权纠纷
2
保证充足优质蛋白摄入
减重后由于体重下降,基础代谢率通常会有一定降低。如果不控制饮食,热量摄入大于消耗,很容易反弹复胖。但有研究表明,维持高蛋白饮食能降低体重反弹风险[6]。优质蛋白不仅是肌肉的主要成分,还是维持人体免疫系统正常功能的重要营养素。更多的肌肉意味着基础代谢率可能更高,而免疫功能健全又是维持正常代谢的必要条件。
同时,蛋白质消化速度慢、饱腹感强,食物热效应远高于脂肪和碳水化合物,能帮助对抗饥饿、减少进食。可见,摄入充足优质蛋白对于维持、提升基础代谢率、预防减重后复胖有很大帮助。
需要增肌、提高基础代谢率时,可以按每天每千克体重摄入 1.0~1.2 克蛋白质来安排(如体重 60 千克,每天摄入 60~72 克),其中优质蛋白占 1/2 以上,优先选择低脂、高蛋白食物,如牛腱子、瘦猪肉、鱼虾、鸡肉(去皮)、蛋类、大豆制品等。但不要盲目过量、大量补充蛋白质。
3
保持规律、健康饮食
不要通过节食快速减重!抛开节食带来的营养不良、胃肠道疾病、皮肤和毛发变差、精神状态不佳等一系列问题不说,长期节食不仅很难坚持,还会因体重下降太快导致身体进入“节能模式”,基础代谢率降低、减重难度增加。
即便是减重期,也要保持稍大于基础代谢率的能量摄入,同时靠适度运动增加消耗。
以 C 女士为例,她的基础代谢率为 1300~1400 千卡/天。假设减重期她达到中等强度身体活动水平,每日运动消耗约 500 千卡,日常工作学习消耗 200~300 千卡,每日总能量消耗约为 2000~2200 千卡。
参考《中国居民膳食营养素参考摄入量(2023 版)》建议:18~30 岁中等强度身体活动水平女性的能量需要量是 2100 千卡热量。C 女士每天热量摄入可以为 1700~1800 千卡,制造约 300~400 千卡/天的热量缺口,既能满足正常工作生活及运动需求,又能实现健康减重[2]。
具体到饮食安排,除了优质蛋白,碳水化合物和维生素也值得重视。碳水化合物不仅是大脑主要能量来源,若碳水化合物摄入不足,还会增加肌肉分解供能,导致基础代谢率降低。长期“断碳”饮食还会引起激素紊乱,部分女性可能出现闭经、脱发问题。维生素则参与着体内诸多重要代谢过程,有不少研究发现维生素缺乏和肥胖、代谢紊乱、体脂率高有关[7]。
按《成人肥胖食养指南(2024 年版)》建议,减重期间碳水化合物供能比应为 50%~60%。可以优先选择粗杂粮主食,如燕麦、糙米、荞麦、全麦、黑米、红豆、红薯、南瓜。并与各种新鲜蔬果搭配吃,不仅更美味,还能保证维生素和膳食纤维摄入足够。
图库版权图片,转载使用可能引发版权纠纷
4
正确喝水
有人听说减肥期间喝冰水、黑咖啡能提高基础代谢率。的确曾有研究发现,喝冰水以及黑咖啡后,基础代谢率会短暂上升,但这方法并不适合所有人,而且其带来的能量消耗也很有限[8-9]。
不过,正确、足量喝水是真的能帮助减重。多饮水可以促进脂肪分解,足量摄入水分还能改善运动表现、提高基础代谢率。此外,餐前饮水能适当占据胃空间,帮助控制正餐进食量,降低热量摄入[10]。减肥期间每天饮水量需达到 2000 毫升,最好喝温水或淡茶、花果茶、柠檬水等无糖、零热量饮品。
说一千道一万,基础代谢率提升的确能为减重提供一定助力,但同时还必须注意饮食清淡、少油盐,只有在控制热量摄入不超标的基础上,基础代谢率上升带来的热量消耗增加才有意义。
参考文献
[1]Mifflin, M. D., St Jeor, S. T., Hill, L. A., Scott, B. J., Daugherty, S. A., & Koh, Y. O. (1990). A new predictive equation for resting energy expenditure in healthy individuals. The American Journal of Clinical Nutrition, 51(2), 241-247.
[2]国家卫生健康委员会办公厅. (2024). 成人肥胖食养指南(2024年版). [指南文件].
[3]Aristizabal JC, Freidenreich DJ, Volk BM, Kupchak BR, Saenz C, Maresh CM, Kraemer WJ, Volek JS. Effect of resistance training on resting metabolic rate and its estimation by a dual-energy X-ray absorptiometry metabolic map. Eur J Clin Nutr. 2015 Jul;69(7):831-6.
[4]谢春梅.有氧与有氧结合循环抗阻运动减脂效果的对比研究---以9-13岁肥胖青少年为例[D].上海体育学院,2022.
[5]王小军,两种不同运动方式减脂效果的比较研究[D].广州体育学院,广州,2013.
[6]Moon J, Koh G. Clinical evidence and mechanisms of high-protein diet-induced weight loss[J]. Journal of obesity & metabolic syndrome, 2020, 29(3): 166.
[7]Thomas-Valdés S, Tostes M G V, Anunciação P C, et al. Association between vitamin deficiency and metabolic disorders related to obesity[J]. Critical reviews in food science and nutrition, 2017, 57(15): 3332-3343.
[8]Dubnov-Raz, G., Constantini, N., Yariv, H. et al. Influence of water drinking on resting energy expenditure in overweight children. Int J Obes 35, 1295–1300 (2011).
[9]R. Hursel et al. The effects of catechin rich teas and caffeine on energy expenditure and fat oxidation: a meta‐analysis, Obesity Reviews 12(7):e573-81 · March 2011
[10]Dennis EA, Dengo AL, Comber DL, Flack KD, Savla J, Davy KP, Davy BM. Water consumption increases weight loss during a hypocaloric diet intervention in middle-aged and older adults. Obesity (Silver Spring). 2010 Feb;18(2):300-7.
策划制作
作者丨王璐 注册营养师 中国营养学会会员
审核丨张娜 北京大学公共卫生学院副研究员 中国营养学会会员
策划丨王梦如
责编丨王梦如
审校丨徐来 张林林
本文封面图片及文内图片来自版权图库
转载使用可能引发版权纠纷

2025-11-07
扫码下载APP
科普中国APP
科普中国
科普中国